一个颠覆常识的真相:联想一直走技工贸,反而华为起家靠贸工技?
一个颠覆常识的真相:联想一直走技工贸,反而华为起家靠贸工技?
大家都听说过一句俗语:历史是一个任人打扮的小姑娘。
相信我国经历过五六十年代的各种政治运动的人尤其能深刻体会这一点,在那个年代,说真话是有可能死人的。我父亲曾是某央企大厂的团委书记,他当时跟的某领导后来曾担任过地级强市的正职领导,之后也担任过省部级干部。我父亲曾跟他一起挨过批斗,可谓患难之交,但后来运动结束就转去搞技术了。他如果一直跟着那位领导干,前途肯定不会太差。我曾问过父亲是否后悔,我父亲表示从来没有后悔过,因为他被那年头的政治斗争吓坏了。
说这么多,是为了告诉大家,经历过那个年代的人,搞起斗争来,确实是无所不用其极。
联想所谓的贸工技和技工贸之争,在我看来,可能就是一个用来遮蔽某真相的骗局。而之所以要编造这样的骗局,为的就是掩盖倪光南院士的贡献,以达到某个不可告人的目的。
联想起家的“技工贸”路径
1984年11月,中国科学院计算技术研科院计算所经过考虑决定成立新技术发展公司,当时决定投资20万元,新公司的11位成员也都来自中科院计算所。最初,创业者们也很迷茫,并不是一开始就找到公司的定位,只能摸索着前进,艰难地寻找着公司的发展方向。和众多民营企业一样,联想也是以最简单的贸易开始,销售过彩电、电子表,甚至还卖过萝卜跟旱冰鞋。经过一系列的挫折与摸索之后,创业者们经过对自身情况以及所处环境的冷静分析,最终把目光聚集在电脑上,从此拉开了联想行走在电脑行业的序幕。
1,汉卡
1985年公司成立第一年营业额达到350万元,利润250万元,总共由5笔生意构成,其中500台微机的服务所得,大致为总数的三成。当年公司所属的中国科学院是当时个人计算机最大的买家,在1985年夏天,他们购买了300台“PC/XT”和200台“PC/AT”,联想就接下了这500台微机的服务工作,包括对其的验收、组装、运输以及培训和维修。
相信大家都听说过这个“联想在开办之初由于负责人没有商业常识,仅有的20万开办费都被人骗走最后靠了这个500台大单的服务费才起死回生”的故事,但在很多公开资料中,为了回避倪光南院士的贡献,把联想获得这笔单子的关键没讲——联想能给电脑装上汉卡从而提供汉化的电脑。
这也导致很多人以为这笔业务的获得与联想当时拥有计算机所的背景有一定关系,也离不开当时业务人员的努力。但实际上,当时中科院下属的公司多了,比如信通公司在中关村已经名列“两海两通”之中,当时在规模与名声上都要高过联想之上。至于关系,信通公司肯定不可能比联想差(计算所所长曾茂朝、科技处处长王树和是信通公司董事)。
所以,联想能获得这笔大单的关键是有倪光南的汉卡。其中细节在《倪光南:大国匠“芯”》这本书中讲的很清楚:



随着倪光南副研究员加入联想,汉卡的全部技术也被带入到了公司,公司实施“开发——生产——销售——服务一条龙”的发展模式,1985年5月,第一批联想式汉卡投放市场,联想在与其他公司竞争取得的500台PC机合同都配备联想式汉卡。这一份合同为联想带来的利润大约是70万元。在1988年联想式汉卡还获得“国家科技进步一等奖”。
联想汉卡在联想的发展过程中具有举足轻重的地位,联想汉卡为联想带来了第一桶金,联想式汉卡从1985年4月到1987年12月加上退税为公司创造的利润多达1237.5万元,并且带动了公司计算机的销售,使公司最初三年的销售收入以每年500%的速度增长,到1987年产值将近1亿元。联想汉卡从1985到1987年占三年总产值的38.1%,利税总额的45.6%。到1995年联想汉卡销售结束,10年间总共推出16万套,利税达到上亿元。
2,主板
主板在今天不是什么有技术含量的产品,但实际上,主板推出的速度及稳定性还是非常考验技术功底的。我给大家举个例子。
我曾在某PC厂商干过,某年正是英特尔某款划时代的CPU即将推出,我公司自然也要加紧推出相应产品(就跟今天国产手机抢高通某芯片的首发差不多),但因为这是款刚推出的处理器,所以主板厂商的配套主板都要等英特尔提供处理器样品和资料后才能开始研发,时间非常紧,所以技术功底不够的厂商推出的主板稳定性就不行(稳定性对于PC厂商很重要,因为品牌PC要面向很多小白用户,电脑一出问题就要厂商派人去维修,而质保期内上门维修是免费的,你多维修几次,不说影响品牌形象,从成本上也受不了)。我们测试了多款产品,发现只有一家的稳定性能达到要求,但价格特别贵,最后我们也不得不用,也导致最终发布发布的PC的实际成本超过了零售价(主要也是为了抢万元某某的名头),而由于其价格优势还卖的不错,我们也只能亏本出货。
关于联想主板,在下面这篇文章中有介绍。

客观地说,联想能在1988年就推出在当时堪称高质量的主板,并跻身五大主板厂商之列,是必须要靠技术支撑的。
要知道,后世号称三大主板商中的两家——华硕和技嘉,都是1990年才推出各自的第一款主板,都比联想QDI主板晚。
华硕主板
1989年4月1日,徐世昌、童子贤、廖敏雄、谢伟琦,4个曾经的同事拿着筹集来的1000万新台币(约合人民币200万元),开始了自己的创业之路。
创业伊始,华硕的创业者们就将公司最初的突破点放在了并不被大多数人看好的电脑主板设计制造。
1990年,华硕与IBM同步推出了486主板,这是台湾自主研发生产的第一片486主板的纪录,当时足足领先了台湾同业半年以上时间。
1992年1月,华硕主板月出货量第一次超过了30,000片;1993年,华硕率先推出了世界第一片双奔腾处理器的主板。
技嘉主板
技嘉(GIGABYTE Technology)是一家主板制造商,创立于1986年,总部位于中国台湾。
1990年,技嘉开发出首个采用了嵌入式芯片组设计286主板产品。1997年,技嘉开发出自动CPU温度过保(ACOP)技术,并且获得了德国创新技术专利。1998年10月,技嘉成功上市。公司产品包括电脑、通讯与消费性电子产品。
2025年5月11日,技嘉因发表贬低大陆制造言论,引发热议,共青团发布博文评论:“#技嘉#,谁给你这么大勇气?”。2025年5月11日午间,技嘉科技发布致歉声明。

3,联想电脑及其它
PC这玩意在今天同样也不是高科技产品了,但在联想研发第一台PC的时候确实还是。很多人不知道的是,在90年代以前,计算机芯片、计算机操作软件、电讯设备等是对我国禁运的。
1951年5月,美国操纵联合国大会通过决议,“立即对中国实行汽油、原子能材料、枪支、弹药和其它军用物资的禁运”;同年10月,美国又实施《共同防御援助控制法案》,以停止援助为威胁,迫使其它国家对包括中国在内的社会主义国家禁运300余种战略物资(朝鲜战争期间共有45个国家参加对中国的禁运)。
在铁幕下的冷战时代,西方对社会主义阵营的经济和技术封锁取得了很大的效果。有资料显示:“1986年,20种重要军事技术中(计算机和软件技术作为一类),美国在13个领域领先,有2个领域与苏联平分秋色,不相上下,苏联仍然在5个领域独占鳌头。然而,到苏联解体之前,美国已经在15个领域独领风骚,在3个领域与苏联处在同一水平,苏联只在2个领域保持着领先地位”。
一直到1992年邓小平南巡讲话之后,中国经济再次高速发展。而克林顿当选美国总统之后也采取了一系列改善对华关系的举动,中国与西方世界的经济交往开始了一个新的阶段。这时候跨国公司资本才开始大批进入中国市场,禁运才被解除,这也是是1992年之后中国经济发展进程中最大也是最成功的一步。这些国际资本中,涉及计算机芯片、计算机操作软件、电讯等三大领域的跨国公司的进入尤其引人注目——因为它们可以说是西方一直以来对中国严格禁运的关键。
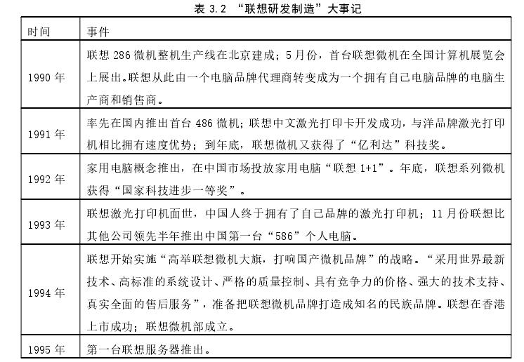
正因为当时的PC研发还是有很高技术含量的,联想能在1990推出自己的电脑产品,这绝对说明其是走的技术路线,而联想系列微机1992年获得国家科技进步一等奖就很好地证明了这一点,国家科技进步奖总不是大白菜啊。
这也是为什么长城电脑在1985年推出第一台电脑被称为具有里程碑意义。
1985年6月,原电子工业部计算机管理局副局长王之率领的微机开发小分队成功研制出中国第一台中文化、工业化、规模化生产的微型计算机——长城0520CH,在全国计算机应用展览会上正式发布,其性能超过当时的IBM PC和NEC 980,成为国家计算机工业发展史上最具历史意义的里程碑。
华为起家靠贸工技
任正非是1944年出生,在1987年9月创办华为。创办华为时任正非已经43岁,他是在被骗之后,比较失意又无奈的情况下才选择辞职创业的。找了六个人合伙,一共筹集了21000元钱创办了华为,起名华为的意思就是中华有为。任正非最初由于缺乏经商经验,没有找到方向,什么挣钱就卖什么。一次偶然的机会得知市场对小交换机的需求很大,经过考察,最终代理了香港鸿年公司的HAX交换机,从此华为就走向销售通信设备的道路。
代理
1988 年,华为正式营业,小型程控交换机是当时主要的经营业务。当时代理的是HAX交换机,是从香港进口的,因为比国产的质量好,比大厂的价格低,所以有一定的竞争优势。代销风险小而且还能获得收益,经过两年的艰苦创业,任正非获得了人生的第一桶金。
初步创新
虽然1991年,华为的条件比较简陋,只有二十多个员工,开发部也就只有一两台示波器,三四只万用表,五六个开发人员。但是这个时候任正非就经常鼓励员工“我们要做世界通信七强”。虽然当时看来这个目标有点痴人说梦,但是任正非在创业初期就已经显现了远见与卓识,他发现程控交换机在国内是空白的,而且意识到中国市场程控交换机的巨大需求。于是任正非孤注一掷将所有的资金投入到产品研发中。
1991年在郑宝用的带领下开发成功的空分用户交换机HJD48算是公司真正意义上的第一代产品,这是一款不错的较小门数的用户交换机,一直到90年代中期还很有市场,也意味着华为自主研发策略的成功。
1992年华为开始招兵买马,大都是刚毕业的无经验学生或者搞计算机的,只有极个别来自通讯科研机构和邮电学院的较有经验。华为开始批量的生产程控交换机,当年产值就已经达1.2亿元,程控交换机为华为带来了巨大的利润,利润超过千万元,而且平均每个员工创造的利润就接近百万元。全部利润被任正非投入到研发中,用于研制C&C08交换机。当时中兴通讯、长虹通讯与华为一样都在深圳,他们分别先后研制出2000门数字交换机和局端数字交换机产品。华为比他们都晚一些,属于后来者,华为选择同时研发两门程控交换机——2000门数字程控交换机和万门程控交换机,最后结果是2000门交换机落后,万门机领先。华为在8月推出了C&C08交换机,是2000门网用大型交换设备,而且华为在通信设备核心技术方面的第一次突破就是C&C08。
1994年10月C&C08万门数字程控交换机研制成功。C&C08是华为第一个大规模进入电信市场的产品,为华为带来了可观的收入。它就像是华为的一颗摇钱树,销售额连年大幅增长,1993年华为销售额达到4.1亿元。因为大量的宣传,业务发展比较顺利,1994年销售额达到8亿元,销售额的增加也促进了华为在其他产品上面的研发投入。
华为发展势头迅猛1995年销售额达到13亿元,华为的注册资金增加到了7005万元,800多人全部拥有公司股票。年初,成立北京研究所,开始从交换机这个单一领域进入到多类产品领域包括移动通信领域、传输等,开始研究CDMA技术。
产品由单一逐渐转向多元化,开始成为一个能为客户提供全面通信解决方案的公司。
很多人会认为,从华为起家的历史来看,华为早期虽然做了一段时间代理,但真正起家是靠C&C08交换机,不正说明它走的技工贸路线吗?
但实际上,并不是这么回事,C&C08交换机在当时其实是很落后的,质量也一般,华为能把它卖的不错,靠的是超强的营销能力和服务。在2000年前后,华为的销售是以抢单能力强著称的,所谓狼性精神正指的是销售敢打敢拼、百折不挠的精神。华为为了把产品卖出去,曾经跟电信部门成立过很多合资公司;华为销售给客户换煤气之类事情在当时都是不值一提的小事;华为售后也是常年蹲在客户电讯机房,并准备好备件,出问题就换。李嘉诚和华为的合作就很能体现当时华为的作风:
1995年,李嘉诚的和记电讯取得牌照获准在香港组建综合性电信网,时间紧任务重。然而当时国际主流的西门子、阿尔卡特等设备供应商,不但要价高而且不能确保在电信局设定的3个月内完工。
此时任正非专门去拜访了李嘉诚,称自己小任,当时的任正非51岁,李嘉诚67岁,所以这样的称呼也正常,是否能从李嘉诚手里拿到订单才是最关键的,李嘉诚那时候是一个让人尊敬的企业家,而对于任正非来说,他绝对是后辈。现在的华为共有四项大业务,其中有一项主要负责的就是建设企业的内部网,那时候,李嘉诚原本和德国西门子已经快要合作了,但是最终还是选择了华为,当时带队的就是被称为华为接班人的李一男,因为交换机时不时出错,李一男可以说是硬着头皮把任务完成了,李嘉诚的电讯业务也顺利的展开了,华为也就顺利的和李嘉诚合作。
请注意,在公开报道中就说了“交换机不时出错”,华为能斩获海外市场第一单,靠的是任正非亲自出马做销售,而能够把客户留住,靠的是华为售后人员常年蹲守在机房解决问题,并反馈到研发部门,不断对产品进行迭代,这才有了今天的世界第一电信设备商。
杨元庆接掌联想后也是走技工贸路线
2001年前后,杨元庆已开始实际负责联想运作,并在2004年接任了联想董事长。而在2001年,杨元庆正式提出了“高科技的联想,服务的联想,国际化的联想”的企业战略,而且联想不光是喊口号,实际也是有投入的

杨元庆领导成立了以联想研究院为龙头的二级研发体系。
2002年8月27日,由联想自主研发的每秒运算速度达1.027万亿次的联想深腾1800计算机,通过了包括6位院士在内的专家组鉴定;2003年,联想中标863计划国家网格主结点,成功研制出每秒运算速度超过四万亿次的“深腾6800”超级计算机,并由科技部作为国家863计划的重大专项成果对外进行发布。
在2003年11月16日公布的全球超级计算机500强(TOP500)排行榜中,“深腾6800”运算速度位居全球14位,这也是迄今为止中国超级计算机在这一排名中取得的最好成绩。
2002年12月,首届Legend World(联想技术创新大会)在北京隆重举行,联想正式对外推出“关联应用战略”,并以此作为公司的技术愿景和布局,为新世纪联想的发展和腾飞奠定了基础。
2002财年(2002年4月1日至2003年3月31日)内,联想集团共申请国家专利572件,其中发明专利占到50%以上,被国家知识产权局授予全国企业技术创新和拥有知识产权最多的企业,并初步形成具有自主知识产权的核心技术体系。
联想今天同样是走科技路线的
这里我就直接引用一下Jim博士的微头条:
1,图1-3,介绍联想的几个新技术领域的业务概要,包括AI、分布式存储、晨星机器人、智慧教室、智慧零售等等,可自行查阅专利或论文,以做鉴定。
2,图4是今年一季度的营收,在总营收1000亿中:
SSG方案服务业务集团营业额76.5亿人民币,同比增38%
ISG基础设施方案集团营业额118.5亿人民币,同比增14%
IDG智能设备业务集团营业额947亿人民币,同比增28%。
3,图5-6是联想晨星现实增强眼睛及用于国产大飞机组装辅助。
4,图7-8是联想晨星工业机器人。







联想的研发投入不仅绝对值不低,而且投入比例在PC行业也是很高的
网上一直有人在喷联想集团的研发投入占各期收入的比例低(近3年分别为2.98%、3.27%、2.92%。),持这种观点的人其实是为了喷联想而喷联想,完全不顾事实了。
首先,联想研发投入的绝对值不低了,近3年分别为102.03亿元、115.17亿元、120.38亿元,这个投入在我国科技企业中是排在前10名的,跟华为阿里腾讯比不了,但你要看联想所在行业的利润也是远远比不了这几家企业的。行业不同,企业研发费用所占比例就不同,拿华为在全球竞争对手思科进行对比,就会发现在通信领域,研发投入占比普遍在10%以上。
其次,我们看联想所在PC行业,2025财年,同行业的惠普研发费用占比也只有3%;戴尔科技研发费用52.75亿,占比5%,占比确实比联想高,但其有基础建设解决方案,即服务器销量全球第一。
所以,联想的研发投入占比,在PC行业确实不低,其市场份额也是世界第一。我们不能因为讨厌某人,就抹黑联想,而是要承认:
联想就是一家高科技企业,它一直走的是技工贸路线!
只有承认了这个事实之后,我们才会去思考:为什么会有人要制造这个谎言?当然我说的不是司马南之流,最早提出技工贸和贸工技之争的人是谁,我就不用多说了。
结论:
真去考察一下联想的历史和现在,就会发现,无论在其起家的上世纪80年代,还是杨元庆2000年后执掌的联想,以及今天的联想,从来都是走的技工贸路线。大家可以看最后的一张图,是一篇采访联想移动老总的宣传文章,大家都知道,这类文章肯定是得到了被采访者的认可的。试想一下,如果联想不是一直在走技工贸路线,有几个下属敢跟领导对着干,说我要走跟你相反的路线。这在中国,肯定是不可能的。
反而是华为,其实很长时间一直走的是贸工技路线,其公司内部,对销售人员的重视程度一般也是超过研发人员的。
相信这两个事实,都有点颠覆大家的常识,但确实是真的。
当然,为什么真相一直被遮蔽,这就需要大家去思考了。

-
- 全国名校-南京外国语学校
-
2025-10-09 09:57:21
-
- 往日十年20个科学沉要创造:创造数千颗系生手星 探测首个引力波
-
2025-10-08 12:02:12
-
- 1924年猫脸老太太事变究竟:猫脸老太太事变是果然吗
-
2025-10-08 11:59:57
-
- 品味人生的经典句子简短 品味人生的经典句子说说短句
-
2025-10-08 11:57:42
-
- 风雨无阻正能量短句 风雨无阻坚持励志的话
-
2025-10-08 11:55:27
-
- 发达国家有哪些?发达国家排名
-
2025-10-08 11:53:13
-
- 中秋团圆的文案 中秋团圆的诗
-
2025-10-08 11:50:58
-
- 男孩英文名字都有哪些?2016最新版男孩英文名字大全
-
2025-10-08 11:48:43
-
- 微信怎么看共同好友多少个(微信怎么看共同好友多少个群聊)
-
2025-10-07 14:14:44
-
- 悲伤恋歌剧情介绍(韩剧悲伤恋歌剧情介绍)
-
2025-10-07 14:12:29
-
- 上海城隍庙旅游区怎么玩?
-
2025-10-05 19:41:47
-
- 你去一趟广州南站要花多长时间!又是为什么要建在番禺呢?
-
2025-10-05 19:39:32
-
- 抗日战争十大民族英雄
-
2025-10-05 19:37:17
-
- 看似便宜,实则鸡肋!iPhoneXR降价2500元,别被低价蒙蔽双眼
-
2025-10-05 19:35:02
-
- 记得表情包之王“金馆长”吗?如今收起魔性笑容,帅到让人不敢认
-
2025-10-05 19:32:47
-
- 颠覆想象!生活在海洋里的猪:海猪
-
2025-10-05 19:30:32
-
- 陈志朋晒暴瘦20斤秘诀,每天只吃苹果还干喝醋汤,网友:太狠了
-
2025-10-05 19:28:18
-
- 52岁邓文迪晒近照,睫毛浓密皮肤没皱纹,女儿却打扮随意略显土气
-
2025-10-05 19:26:02
-
- 5张色觉测试图,想要考驾照,是需要测试过关的
-
2025-10-05 19:23:48
-
- 《终极笔记》张起灵和张启山是什么关系?为何九门中人愧对小哥?
-
2025-10-05 19:21:33



以前很红的歌星卫兰,为何突然销声匿迹了?
网传将鄂州并入武汉,城市体量小,又是都市圈副城等都是关键因素